在科技飞速发展的当下,软件技术领域日新月异,云计算、大数据、人工智能等新兴技术不断涌现并广泛应用。这些新变化和新趋势促使软件行业的产业形态、业务模式持续革新,催生出软件架构师、大数据分析师、移动应用开发工程师等众多新岗位。同时,软件行业对从业人员的综合素质和专业技能要求日益提高,传统的专科软件技术人才培养模式已难以满足行业高质量发展的需求。推动专科软件技术专业的升级和数字化改造,提高人才培养质量,为软件行业培养一批既具备扎实理论基础,又拥有丰富实践经验和创新能力的高素质技能人才,使其能够无缝对接软件行业新岗位的要求。
一、培养目标
本专业培养德智体美劳全面发展,适应京津冀协同发展需要,掌握扎实的科学文化基础和网页设计、数据库设计与应用、程序设计及相关法律法规等知识,具备软件设计、开发、测试等能力,具有工匠精神与数字素养,具有信息安全与法律意识,具有团队协作与沟通能力,面向中小微企业能够从事软件开发、软件测试、软件技术支持、信息系统运维等工作的懂经济、会管理、能开发的高素质技术技能人才。
二、主干课程
专业基础课程主要包括:网页设计与制作、数据库技术、程序设计基础、Linux操作系统、计算机网络技术、图形图像处理课程。专业核心课程主要包括:面向对象程序设计、软件建模与设计、网站开发技术、移动应用开发、软件测试、企业级项目开发、全栈开发项目实训课程。
三、实训条件
在校内主要开展软件测试实训、网站开发实训、移动应用测试实训等3个实训。在校外进行综合项目技能训练等1个实训。在人工智能、软件技术、物联网等行业的相关企业进行软件技术专业实习,包括认识实习和岗位实习。
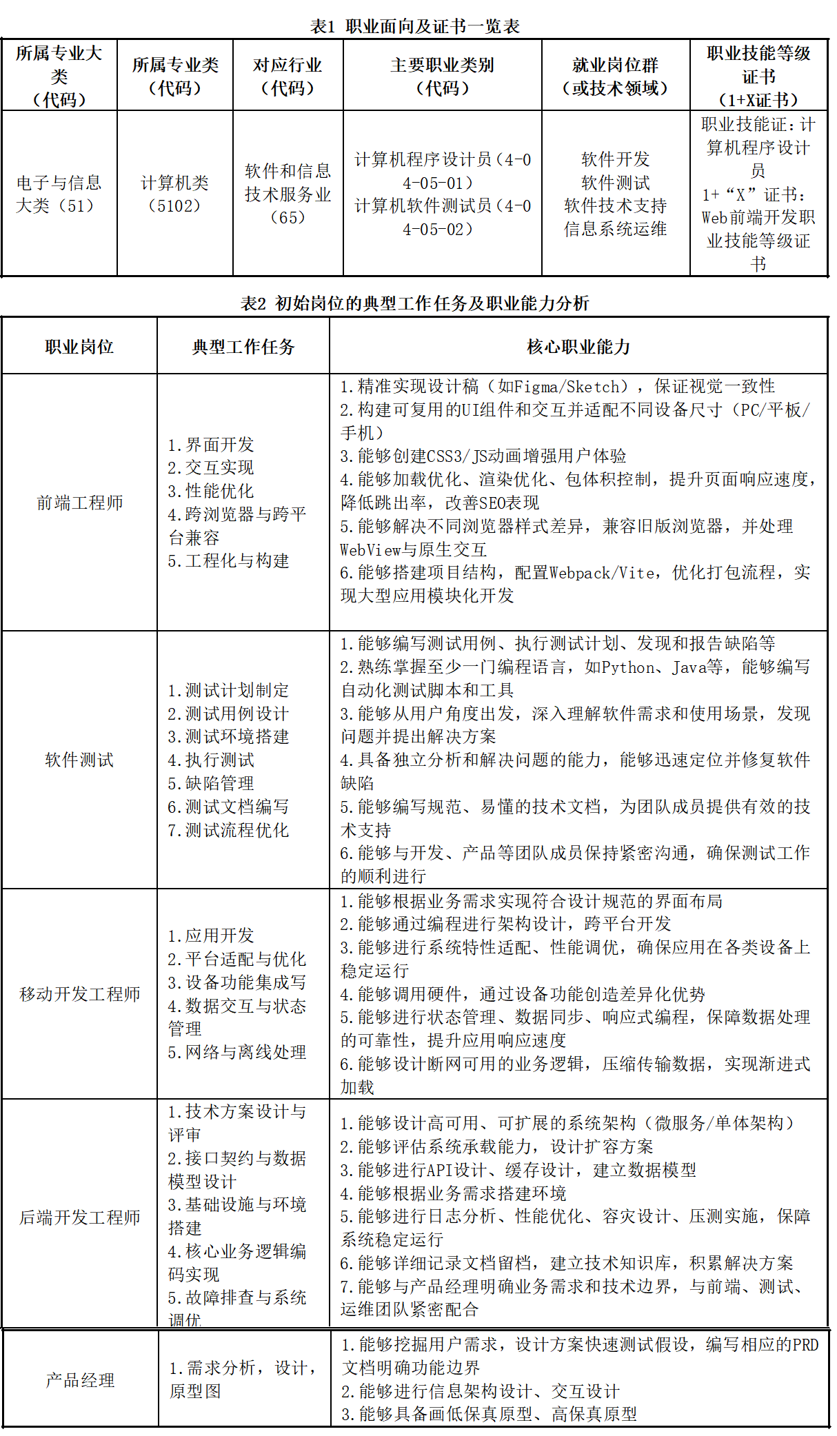
四、就业面向

五、职业资格证书或技能等级证书
