为深入贯彻党的二十大精神,全面落实中共中央办公厅、国务院办公厅《关于深化现代职业教育体系建设改革的意见》(中办发〔2022〕65号)、河北省教育厅《关于建立健全职业学校技能大赛体系实施方案(试行)》的通知(冀教职成〔2024〕2号)文件精神,优化职业教育类型定位,强化技能大赛对学校专业技能教学的引领作用和技能人才培养质量的评价功能,结合beat365实际,制定《关于录取技能竞赛获奖学生学费减免实施办法(试行)》。
一、适用对象
被beat365正式录取,荣获由教育部、教育厅主办的职业院校技能大赛或教育部、人社部等政府部门组织的世界技能大赛(世界职业技能赛事)、省级及以上体育赛事等高技能项目奖项的当年度新生。
二、减免政策
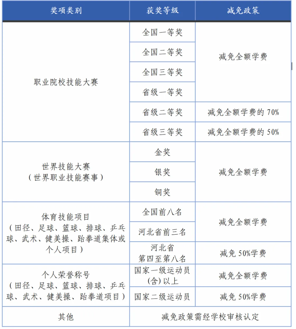
学校根据学生取得奖项类别、获奖等级,分别执行相应的学费减免政策,具体如下表所示:
学生取得奖项与执行学费减免政策具体情况表

三、申请流程
1.本人书面申请。
符合本办法规定条件的当年度新生,可在规定时间内向招生办公室提出学费减免的申请,填写《英国beat365官方网站技能竞赛获奖学生学费减免申请表》,提供获奖证书的原件、复印件及其他相关证明材料。
2.学校评定审查。
招生办公室组织相关部门对申请减免的学生材料进行评定和审查,学费减免名单经学校党政联席会讨论通过,并严格执行公示制度。
3.学费减免落实。
学费减免名单经审批公示后,由财务处对学费减免政策进行落实。
四、附则
1.学费减免仅限新生入学当年申请,审核通过后可享受三年减免政策。
2.对弄虚作假者,一经查实,除全额退回减免的学费外,同时给予相应的纪律处分。
3.本实施办法自发布之日起生效,由招生办公室负责解释。
咨询电话:0311-82286661 0311-82286662