当前位置: 首页 >> 专业介绍 >> 正文

大数据与财务管理

发布者: [发表时间]:2025-11-27 [来源]:本站原创 [浏览次数]:

一、专业培养目标

本专业培养理想信念坚定,德、智、体、美、劳全面发展,适应京津冀区域经济发展和企业智能化转型需要,掌握扎实的科学文化基础和财务管理基本理论及相关经济、会计、税务、管理等知识,具备会计核算、成本核算与管理、项目投资管理、筹资管理、大数据工具分析应用、内部控制与风险管理等能力,具有工匠精神和信息素养,具有中华优秀传统文化等良好的科学素养与人文素养,面向各类中小微企业从事会计核算、财务大数据分析、预算管理、投融资管理、成本管理、绩效管理等工作的数字化、智能化高素质技术技能人才。

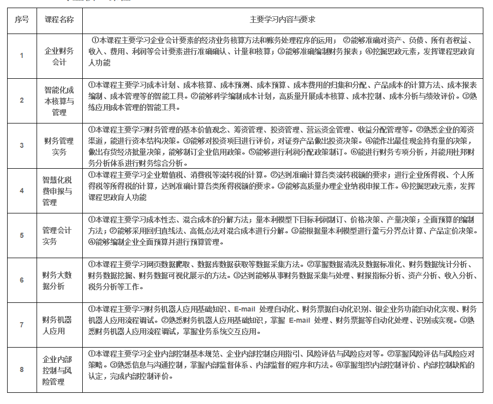
二、专业核心课程

三、教学环境

学院教学设施完备,育人条件优越。配备标准化多媒体教室,为理论教学筑牢基础;建有涵盖会计综合实训、财务共享服务中心、财务大数据分析实训中心、数字全景运营中心等功能型空间的会计综合实训基地,校外实训场所遍布京津冀,紧密对接行业需求,全面满足专业实训、技能提升与职业认证需求。

1、校内实训条件

2、校外实训场所

四、就业方向

大数据与财务管理专业毕业生,可入职各类企事业单位、金融证券机构及会计师事务所、资产评估事务所等中介机构,在工商、金融、事业单位及政府部门,从事会计核算、财务分析、风控管理、内审审计、融资资金管理、税务筹划、统计分析等核心岗位工作。此外,理财分析、证券投资咨询也是重要就业细分方向。毕业生可通过积累实务经验、参加规范从业资格培训取证,实现职业能力进阶与发展。